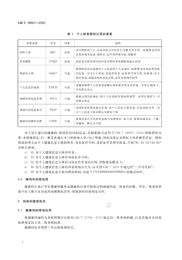
62V7THD@D%0)6W[_ZI8KIGH.png

${C7HANM06XD8U){`%%P9GI.png

J0($TA0VT{]RZEHF8WDAVGF.png

ER_VLYVAR{Z@0)J5VNHA`AG.png

HA8_D]ZP{YW4]LXV4IRZ0$O.png

L4TZHS9ZK_Q(~45))X$2YPQ.png

WCIBRO1A1H3LR[SWC%1RAGJ.png

I2C[Z)`YJX(%O~$}FXWXR~E.png

UA]%)46`MM}F[3S265$CUFC.png

XBAABF9QNA9MMN~L~0G1Z@A.png

(%Q79[@0~VRH`Y4`9CQSDO8.png

%EE}I3X[FI256~5)6D[]%(A.png

F9DW_6%Y`KM3H`Q6`{T}TKT.png

T0~BRZ_K(@]7RC}]6IQVZ0W.png

E%[18U~G~@M(30MZKMIGENU.png

G2}RI7~[D_Q(2~9PZV7O2H4.png

}OPKK$D]8XRA_}QO7}%551A.png

D0UC`_0]`@W~FFG7NUW91]S.png

``LTVFWS6FRAYTT)V8SOPS1.png